用户隐私政策
发布日期:2025年8月4日
生效日期:2025年8月4日
更新日期:2025年8月4日
上海细胞治疗集团细胞技术有限公司及下属子公司(联系地址:上海市嘉定区安亭镇园国路1535号;联系方式:400-921-3366;以下简称"上海细胞"、"我们"或"公司")深知个人信息及商业信息对您(指我们的代理商、合作伙伴,以下简称"代理商"或"您")的重要性。本隐私声明旨在说明我们如何收集、存储、使用、传输、提供、公开、删除您的个人信息(可能包含您作为代理联系人的个人信息)。同时,我们将说明您如何行使查询、复制、更新及保护您个人信息的权利。
一、适用范围
本隐私声明适用于上海细胞与您订立及履行代理商合作协议、委托协议、佣金结算协议等商业合同,为您提供上细健享家(APP)、市场支持、培训、佣金结算、履行法定职责或法定义务等场景。本声明涵盖您在使用我们提供的代理商专用APP及相关服务过程中产生的信息。
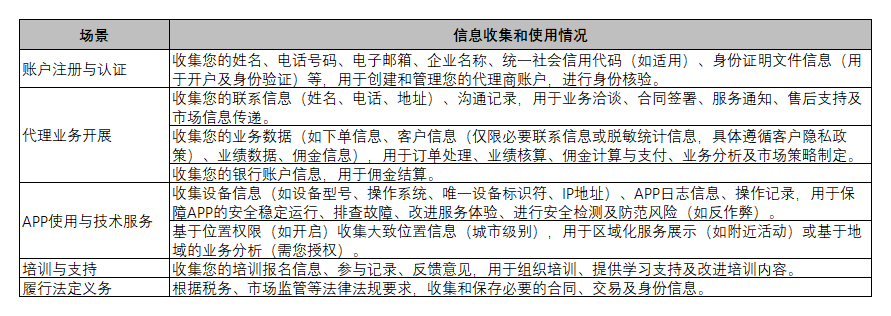
二、我们如何收集和使用您的个人信息
在您使用我们提供的代理商APP及相关服务的过程中,我们会收集您在使用过程中主动向我们提供或因使用服务而产生的信息,以满足合作管理、服务支持及合规要求。主要场景包括:
信息收集场景

个人信息收集清单

数据类型 具体字段 使用目的 收集方式 必要性
设备信息 设备型号/品牌 兼容性适配 自动收集 必要
操作系统版本 故障诊断 自动收集 必要
网络类型(WiFi/4G/5G) 内容加载优化 用户授权后获取 可选
传感器数据 加速度传感器 屏幕旋转适配 功能触发时收集
(不上传服务器)
可选
光线传感器 自动亮度调节 用户启用功能时 可选
其他权限 相机权限 拍摄个人头像照片和扫描证件 用户点击更换头像时收集
可选
相册权限 上传图片用于个人资料设置 用户点击更换头像时收集 可选
我们绝不收集: IMEI、MAC地址、IMSI、SUPI/SUCI、通讯录、通话记录、短信、精确位置(除非导航功能单独授权)、相册、音视频文件
用户权利说明:
1. 所有标为"可选"的数据收集均可在【我的-隐私设置】中关闭
2. 传感器数据仅用于本地功能实现,不会上传至任何服务器
您充分知晓,当您的个人信息属于本隐私声明"四、处理个人信息事先征得同意的例外"规定的情形时,我们收集和使用您的个人信息无需征得您的授权同意。
三、我们如何共享、转让、公开披露您的个人信息
(一)共享
我们不会在未经您同意或授权的情况下向任何无关的第三方共享您的个人信息,但以下情况除外:
1. 我们已经事先获得您的同意或授权。
2. 我们可能会根据法律法规规定,或按政府主管部门的强制性要求,对外传输、提供您的个人信息。
3. 履行合同与支持:为订立及履行我们与您之间的代理合同、佣金结算、提供技术服务(如APP运维、支付结算、数据分析)等目的,我们可能委托第三方服务提供商处理您的个人信息(如姓名、联系方式、业务数据、设备信息)。我们要求服务商严格遵守合同约定,仅为我们提供服务,不得出于自身目的使用您的信息。
4. 关联方与合作伙伴:为集团内部管理、协同服务、履行合同或法定义务,我们可能会在关联方(定义见附录)之间共享必要的个人信息(如账户信息、业绩数据)。在特定合作项目(如联合市场活动)中,在您知情或同意的前提下,可能与合作伙伴共享必要信息。
5. 新增:跨境数据传输:根据业务需要可能向境外接收方提供数据时,我们将通过安全评估并签订标准合同条款。
在对外提供您的个人信息前,我们会获取必要的合法性基础并要求第三方合作伙伴按照法律法规、本隐私声明以及其他任何相关的保密和安全措施来处理您的个人信息。
(二)转让
我们不会将您的个人信息转让给任何公司、组织和个人,但以下情况除外:
1. 我们已经事先获得您的同意或授权。
2. 如果我们因合并、分立、解散、被宣告破产的原因需要转移个人信息的,我们会向您告知接收方的名称或者姓名和联系方式。我们会要求接收方继续履行本隐私声明及其他法定义务。接收方变更原先的处理目的、处理方式的,会重新取得您的同意。
3. 转让个人信息属于本隐私声明"四、处理个人信息事先征得同意的例外"规定的情形时。
(三)公开披露
原则上,我们不会公开披露您的个人信息。如确需公开披露,我们会在采取符合业界标准的安全防护措施的前提下,公开披露您的个人信息:
1. 我们已经事先获得您的单独同意或授权。
2. 根据适用法律的要求、强制性的行政执法或司法要求所必须提供您个人信息的情况下,我们可能会依据所要求的个人信息类型和披露方式公开披露您的个人信息。
3. 公开披露个人信息属于本隐私声明"四、处理个人信息事先征得同意的例外"规定的情形。
四、处理个人信息事先征得同意的例外
根据相关法律、行政法规的规定,除了取得您的同意的情形,我们还会在法律法规允许的范围内处理您的个人信息,包括:
1. 为履行法定职责或者法定义务所必需的;
2. 为签订和履行合同所必需的;
3. 为应对突发公共卫生事件,或者紧急情况下为保护自然人的生命健康和财产安全所必需的;
4. 为公共利益实施新闻报道、舆论监督等行为,在合理的范围内处理您的个人信息;
5. 在合理的范围内处理您自行公开或者其他已经合法公开的您的个人信息;
6. 法律、行政法规规定的其他情形。
五、我们如何存储和保护您的个人信息
1. 我们将会按照适用的法律的规定,将在中华人民共和国境内收集的您的个人信息存储于境内的服务器中。
2. 更新:数据保留期限根据业务需要设定,最长不超过合作终止后5年。
3. 我们已使用符合业界标准的安全防护措施存储和保护您提供的个人信息,防止您提供给我们的个人信息遭到未经授权访问以及个人信息泄露、篡改、丢失。我们会采取一切合理可行的措施,保护您的个人信息。
4. 数据加密措施:采用AES-256加密存储敏感信息,SSL/TLS加密传输
5. 访问控制:实施最小权限原则,严格审批数据访问流程
六、您的权利
(一)访问、查看、更正个人信息
如您需完整了解我们收集的您的个人信息或对个人信息进行更正,请通过本隐私声明"联系我们"中的方式进行联系。
(二)限制或拒绝对个人信息进行特定的处理活动
如您希望限制或拒绝我们根据本隐私声明要求,对您所提供的或者我们收集的您的个人信息进行特定场景下的处理活动,您可以通过与我们联系,由我们根据实际情况进行响应或者处理。
(三)获得个人信息的副本
对于我们收集和使用的您的个人信息,如您需要取得该部分个人信息的副本,您可以与我们联系,我们将根据实际情况及时进行处理。
(四)转移个人信息
如您请求将个人信息转移至您指定的个人信息处理者,对于符合国家网信部门规定条件的,我们将提供转移的途径。
(五)删除个人信息
1. 在以下情形中,我们会主动删除您的个人信息,您也可以向我们提出删除个人信息的请求:
1.1 如果我们处理您个人信息的目的已实现、无法实现或者为实现处理目的不再必要;
1.2 如果您撤回您的同意;
1.3 如果我们违反法律、行政法规或者违反约定处理您的个人信息;
1.4 法律、行政法规规定的其他情形。
2. 若法律、行政法规规定的保存期限未届满,或者删除个人信息从技术上难以实现的,我们会停止除存储和采取必要的安全保护措施之外的处理。
3. 若我们决定响应您的删除请求,我们还将同时通知通过我们传输、提供等方式获得您的个人信息的实体,要求其及时删除,除非法律法规另有规定,或这些实体获得您的独立授权。
(六)撤回您的同意
您可以撤回您的同意。当您撤回同意后,我们将不再处理相应的个人信息。但您撤回同意的决定,不会影响此前基于您的同意而开展的个人信息处理。
(七)响应您的上述请求
您可以通过本隐私声明中的联系方式行使您的权利。为保障安全,您可能需要提供书面请求,或以其他方式证明您的身份。我们可能需先要求您验证身份,再处理您的请求。我们一般会在十五个工作日内作出答复。
在以下情形中,我们将可能无法响应您的请求:
1. 与我们履行法律法规规定的义务相关的;
2. 与国家安全、国防安全直接相关的;
3. 与公共安全、公共卫生、重大公共利益直接相关的;
4. 与犯罪侦查、起诉、审判和执行判决等直接相关的;
5. 我们有充分证据表明用户存在主观恶意或滥用权利的;
6. 出于维护用户或其他个人的生命、财产等重大合法权益但又很难得到本人同意的;
7. 响应用户的请求将导致用户或其他个人、组织的合法权益受到严重损害的;
8. 涉及商业秘密的。
七、未成年人保护
新增章节:我们不会在明知的情况下收集未成年人信息。如您是未成年人,请在监护人指导下使用我们的服务。
1. 禁止未满18周岁的未成年人注册成为代理商
2. 如发现误收集未成年人信息,将立即删除
八、本隐私声明的更新
为给您提供更好的服务以及随着我们业务的发展,我们的隐私声明会随之更新。未经您同意,我们不会削减您按照本隐私声明所应享有的权利。我们会通过上海细胞官网(链接:www.shcell.com)发出更新版本,并通过网站公告或以其他适当方式提醒您本隐私声明发生的任何更新。
对于重大变更,我们还会提供更为显著的通知(我们可能通过包括但不限于邮件、短信或在网站页面做特别提示等方式,说明本隐私声明的具体变更内容)。
本隐私声明所指的重大变更包括但不限于:
1. 我们的服务模式发生重大变化,如处理个人信息的目的、处理的个人信息类型、个人信息的使用方式等;
2. 我们在所有权结构、组织架构等方面发生重大变化,如业务调整、破产并购等引起的所有者变更等;
3. 个人信息共享、转让或公开披露的主要对象发生变化;
4. 您参与个人信息处理方面的权利及其行使方式发生重大变化;
5. 我们负责处理个人信息安全的责任部门、联络方式及投诉渠道发生变化;
6. 个人信息保护影响评估报告表明存在高风险。
九、联系我们
如您对本隐私声明存在任何疑问或任何相关投诉、意见,或者有关于您的个人信息请求与咨询,可通过如下方式联系我们:
联系地址:上海市嘉定区安亭镇园国路1535号
联系电话:400-921-3366
新增数据保护官邮箱:dpo@shcell.com
投诉举报渠道:如发现个人信息泄露情况,可通过以下方式举报:
网络安全应急响应邮箱:security@shcell.com(24小时内响应)
为保障安全,您可能需要提供书面请求,或以其他方式证明您的身份。我们可能会先要求您验证自己的身份,然后再处理您的请求。我们已经建立客户个人行使权利的申请受理和处理机制,我们将在收到您的申请后的十五个工作日内或法律法规所规定的时间内尽快作出答复。
附录:相关定义
个人信息:以电子或者其他方式记录的与已识别或者可识别的自然人有关的各种信息,不包括匿名化处理后的信息。
敏感个人信息:一旦泄露或者非法使用,容易导致自然人的人格尊严受到侵害或者人身、财产安全受到危害的个人信息,包括生物识别、宗教信仰、特定身份、医疗健康、行踪轨迹、金融账户等信息,以及不满十四周岁未成年人的个人信息。
匿名化:个人信息经过处理无法识别特定自然人且不能复原的过程。
关联方:指现在或将来控制上海细胞治疗集团细胞技术有限公司、受其控制或与其处于共同控制之下的任何公司、合法机构以及上述公司、合法机构的合法继承人。"控制"是指(1)直接或间接持有过半数的投票权;或(2)直接或间接享有过半数的可分配利润;或(3)直接或间接控制董事会半数以上成员的组成;或(4)直接或间接持有过半数的注册资本。
第三方SDK清单:

1. 极光推送 SDK
开发者:深圳市和讯华谷信息技术有限公司
使用目的:消息推送服务
收集数据类型:设备标识符(IMEI/MAC/Android ID)、网络信息
隐私政策:https://www.jiguang.cn/license/privacy

2. 微信开放平台 SDK
开发者:深圳市腾讯计算机系统有限公司
使用目的:微信登录、支付
收集数据类型:设备信息、软件安装列表
隐私政策:微信隐私条款

3. 高德地图 SDK
开发者:北京高德图强科技有限公司
使用目的:位置服务
收集数据类型:精确位置、Wi-Fi信息
隐私政策:https://lbs.amap.com/home/privacy/

4. SDK名称:移动智能终端补充设备标识体系统一调用SDK
开发者:中国信息通信研究院
使用目的:确保功能适配性和安全性
收集数据类型:判断设备品牌、网络环境参数
隐私政策:https://www.msa-alliance.cn/col.jsp?id=122